2026年2月中国文旅集团发展报告
一、市场动态总结
2月,政策红利叠加节庆效应,助推文旅消费活力持续释放,利好各文旅集团经营,实现2026年良好开局。例如,春节假期9天,重庆文旅集团累计实现文旅收入6489万元,同比增长41%;累计接待游客41.77万人次,同比增长75%。广西旅游发展集团在“超长”春节档,累计接待游客量超115万人次,同比增长52%;旅游总收入同比增长32.96%。
2月文旅项目动态观察:本月,广东省签约和开工文旅项目均相对密集,在全国处于引领地位,如探海游艇项目重磅签约、连州非遗文化艺术综合体“画不如楼”项目正式开工。“十五五”时期,广东省重点发力推动文旅赋能“百千万工程”、培育文旅产业发展新动能等十大方面工作,将文旅产业培育成为支柱产业、民生产业和幸福产业。
2月文旅集团动态总结:甘肃省文旅产业集团、天府文旅、巴中文旅集团集体换帅;
本月文旅集团战略合作聚焦文旅产业数智化、景区项目建设、户外赛事与教育等方向;中青旅“捆绑式”打包转让青城山都江堰两项文旅资产;漳州市文旅康养集团4亿元ABS项目上交所已受理;携程和途牛2025年度均实现盈利,前者净利润同比增长约95%、后者净利润同比下滑约60%。
1.文旅项目讯息
1)文旅项目签约
2月,全国文旅项目签约呈现活跃态势,项目分布广泛且以广东、福建等地较为集中;类型多元,融合人工智能与科技、生态、主题IP、城市更新、品质住宿、夜游演艺等元素,精准契合智慧文旅、微度假、亲子家庭、年轻消费等市场新趋势;项目投资规模存在明显差异,其中广东“探海游艇项目”总投资50亿元,系京东集团创始人刘强东以个人名义投资,该项目的落地将显著提升国内游艇文旅产业的设施标准与消费能级。

2)文旅项目开工
2月,全国多地举行重大项目开工活动,积极推进重大工程项目,以项目建设之进支撑经济发展之稳。文旅项目建设方面,以广东、湖北、浙江、山东、河北等地的大型项目为引领,文旅投资热度不减;项目类型覆盖室内冰雪、游艇、非遗文化艺术、酒店、乐园、商业综合体、影视文旅、沉浸式互动演艺等业态与场景,将进一步充实与提升文旅供给、打造区域文旅新标杆。例如连州“画不如楼”将成为城市新文化地标与区域文化枢纽、宜昌银基冰雪世界将填补鄂西地区高品质室内冰雪游乐空白。

2.文旅集团动态
1)人事任免
据统计观察,2月文旅集团重大人事任命主要涉及省级与市级文旅集团,如甘肃省人民政府发布通知任命叶剑芳为甘肃省文旅产业集团董事长、天府文旅换届选举王薇为董事长、巴中市委任程浩洲为该市文旅集团党委书记与董事长。这些人事调整不仅为省市级文旅集团注入新管理动能,更通过明确的战略导向,为企业在资源整合、业态创新和市场化运营等方面开拓新发展空间。

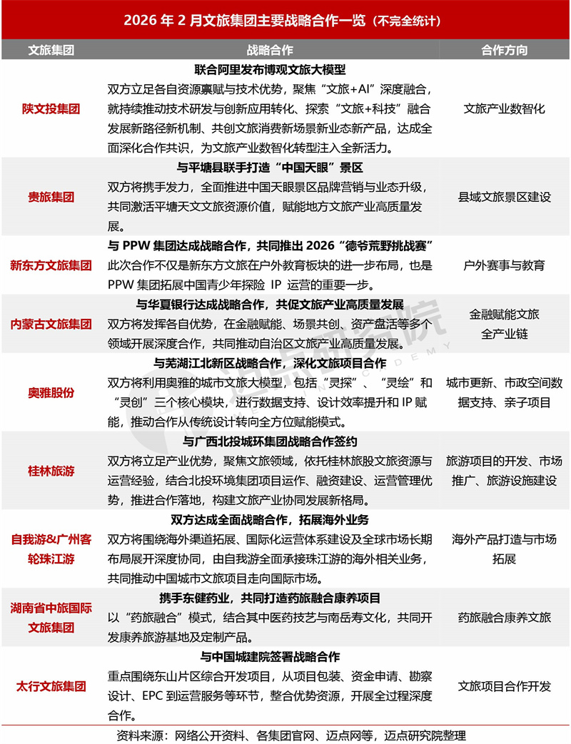
2)战略合作
2月,围绕文旅产业数智化、景区项目建设、户外赛事与教育、金融+文旅、城市更新、海外市场拓展、药旅融合等领域与方向,以陕文投、贵旅、新东方文旅、内蒙古文旅、奥雅股份等集团为代表,密集开展战略合作与部署。这些多维度、跨领域的合作布局,利于企业增强市场竞争力、推动行业发展从资源驱动向创新驱动转型。

3)股权动态
2月,文旅集团股权变动事件以股权挂牌转让为主导,如中青旅“捆绑式”打包转让青城山都江堰两项文旅资产、德州文旅集团挂牌转让九紫文化40%股权。这些股权挂牌转让举措,有助于文旅集团盘活存量资产、回笼资金,并通过优化资产结构,为企业聚焦核心主业、提升运营效率提供有力支撑。

4)融资动态
2月,各文旅集团稳步推进融资事项,其中,漳州市文旅康养集团ABS项目引关注。该项目以漳州宾馆为底层资产,拟发行金额为4亿元,将为文旅康养主业高质量发展提供稳定的资金支撑。

5)业绩预(公)告
2月,港股、美股文旅上市公司相继发布2025年度业绩预告或公告:美团-W、云迹科技、新丝路文旅均“预亏”;携程和途牛两家旅游平台公司均盈利,且前者归母净利润同比约95%;综合比较而言,头部在线旅游平台凭借出境游复苏与全球化布局、投资变现等实现盈利高增,而本地生活、科技服务及传统文旅企业则受业务投入、成本高企与市场竞争影响预亏。

二、百强榜单
据迈点研究院数据显示:2月,携程集团、抖音生活服务、黄山旅游、祥源文旅、中青旅、复星旅文、三夫户外、海昌海洋公园、首旅集团、贵旅集团位列榜单前十。其中,百强榜单中共有50家文旅集团排名环比上升,34家文旅集团排名环比下降,12家文旅集团为新上榜,4家文旅集团排名保持不变。
12家新晋百强文旅集团分别为:山东文旅集团、甘肃文旅集团、老君山文旅集团、八达岭文旅集团、黟县徽黄旅游集团、遵义交旅投集团、安顺旅游集团、洪旅集团、
古韵汀州文旅集团、凉山文旅集团、开元旅业集团、顺义文旅集团。其中,排名提升最显著的为凉山文旅集团(上月排名226,本月排名97,上升129位次)。据“凉山文旅”数据显示,春节假期期间,凉山文旅集团聚焦产品、客户、营销,集团核心文旅板块实现销售收入2589.78万元,同比增长21.45%;接待游客17.46万人次,同比增长21.87%,圆满实现新春“开门红”。

经迈点研究院监测数据显示,2026年2月,所有文旅集团的品牌指数值为23.62,同比上升8.3%,环比下降12.06%;TOP100文旅集团品牌指数值为115.65,同比下降1.57%,环比下降17.42%。整体品牌指数同比抬升得益于春节文旅消费景气度回暖与行业复苏基础巩固,环比回落则受春节假期后营销投放收缩、市场注意力阶段性分散等影响。

三、文旅集团细分榜单
1.文旅集团类型指数与细分榜单
1)文旅集团类型分布与品牌指数
2月,文旅集团百强品牌数量及环比变动:省级文旅集团品牌数量最多,共23家,环比上月减少1家;其次为市级文旅集团品牌,共22家,环比减少5家;再次为县级文旅集团品牌,共13家,环比增加6家;大型民营企业环比增1家、民营产业服务企业环比减1家;其余3个类型品牌数量环比未变动。整体来看,2 月文旅集团百强品牌结构呈现省市级数量收缩、县级文旅集团数量显著扩容的特征,反映出县域文旅平台在品牌建设与市场曝光度上持续提升。
2月,文旅集团百强品牌指数表现:大型央企品牌指数领跑,民营项目公司与大型民营企业品牌指数紧随其后,民营投资公司和民营产业服务企业品牌指数处于中等水平,市级文旅集团品牌指数略高于省级文旅集团,县级文旅集团品牌指数相对较低。总体来说,2 月文旅集团百强品牌指数呈现央企领跑、民企紧随、层级分化明显的格局。

2)文旅集团类型细分榜单
新晋类型TOP10文旅集团
·大型民营企业(美团旅行、横店集团、飞猪旅行、大丰实业)
·大型央企(中传华夏国际文旅发展集团)
·省级文旅集团(陕文投集团、金陵饭店集团、甘肃省公航旅集团、广东旅控集团)
·县级文旅集团(老君山文旅集团)

2.文旅集团区域指数与细分榜单
1)文旅集团区域分布与品牌指数
2月百强文旅集团品牌数量环比变动:全国与华南各减1家、华中和华北各增1家、华东减少2家、西南增加2家、西北和东北环比数量未变动。总体区域竞争格局呈现华东、华南收缩,西南、华中华北稳步扩容的特征,中西部文旅集团品牌潜力逐步凸显。
2月百强文旅集团品牌指数环比变动:各区域文旅集团品牌指数环比均有一定下滑,华东地区降幅相对最小,春节假期后整体品牌热度普遍回落,华东凭借更强的品牌韧性与市场基础,成为区域表现相对稳健的核心板块。

2)文旅集团区域细分榜单
新晋区域TOP10文旅集团
·全国(复星旅文、三夫户外、美团旅行)
·东北(千山旅游集团、五女山旅游开发集团)
·华北(昌平文旅集团、平遥古城景区管理有限公司、海淀文旅集团)
·华东(金陵饭店集团、申迪集团)
·华南(北海旅游集团)
·华中(神旅集团、安阳文旅集团)
·西北(神木文旅集团、新疆文旅投)
·西南(安顺旅游集团、凉山文旅集团、四川旅投)

四、品牌指数分析

1.主流指数
2月整体文旅集团品牌主流指数均值2.96,环比下降约37%;TOP100文旅集团品牌主流指数均值16.87,环比下降约45%。本月,文旅集团主流媒体关注度前十:抖音生活服务、携程集团、黄山旅游、中国中免、中青旅、三夫户外、美团旅行、祥源文旅、风语筑、贵旅集团。其中,美团旅行主流指数环比增幅最高,具体环比为161.36%。2月,美团旅行发布的《2026春节消费洞察报告》,全国及地方官方主流媒体纷纷引用其数据信息并结合各地实际情况进行深度报道,如人民网、新华网、新京报、广州日报、荆楚网、广西新闻网等。

2.大众指数
2月整体文旅集团品牌大众指数均值1.43,环比下滑约14%;TOP100文旅集团品牌大众指数均值2.51,环比下滑约41%。本月,文旅集团大众媒体关注度前十:山东文旅集团、三湘印象、海州文旅集团、黄山旅游、首旅集团、电广传媒、携程集团、陕旅集团、顺义文旅集团、中国东方演艺集团。环比呈倍数级增长的包括山东文旅集团、三湘印象、海州文旅集团、电广传媒、顺义文旅和中国东方演艺集团。这些文旅企业凭借春节文旅活动、创新内容产品、区域营销发力与资本市场热点带动,获得社会大众媒体集中正面报道,如海州文旅集团主办海州数字游民沙龙、三湘印象与电广传媒股市变动受投资者关注、中国东方演艺集团走进河池巴马开展文化惠民演出等。

3.行业指数
2月整体文旅集团品牌行业指数均值为3.95,环比下降约21%;TOP100文旅集团品牌行业指数均值为25.89,环比下降约25%。本月,文旅集团行业关注度前十:携程集团、抖音生活服务、祥源文旅、肥西文旅集团、济宁孔子文化旅游集团、贵阳旅发集团、中国旅游集团、黄山旅游、复星旅文、漳州市文旅康养集团。其中,抖音生活服务、复星旅文的行业指数环比增幅相对明显,分别为76.36%、54.28%。以抖音生活服务为例,本月抖音生活服务发布《2025年抖音生活服务老字号经营报告》、《抖音2025冰雪消费数据报告》、春节消费数据等行业报告与数据,东方财富网、迈点网、证券时报等行业媒体密集跟进报道。

4.运营指数
2月整体文旅集团品牌运营指数均值为15.29,环比小幅下滑(-0.91%);TOP100文旅集团品牌运营指数均值为70.38,与上月持平。本月文旅集团运营指数前十:中国东方演艺集团、海昌海洋公园、中青旅、三湘印象、首旅集团、桂林旅游、三特索道、山水比德、黄山旅游、季高集团。各集团的运营指数环比稳中有增,其中,海昌海洋公园本月运营指数环比增幅相对较高。以“海昌海洋公园”微信公众号为例,2月资讯动态集中于旗下各项目的新春活动与福利,如上海海昌国际艺术光影秀重磅开启、烟台海昌春节门票限时预售、三亚海昌不夜城百场演艺娱乐焕新等。2026年春节假期,海昌海洋公园迎来接待人次与营业收入双增长,如上海海昌接待人次同比提升24%、郑州海昌整体门票预订量远超去年同期。

五、榜单数据说明
“2026年2月中国文旅集团发展报告”数据来源于迈点品牌指数MBI,根据2月迈点品牌指数MBI的1081个文旅集团数据汇总统计而成。具体说明如下:
1.文旅集团品牌指数
迈点品牌指数MBI(文旅集团品牌部分)是由迈点研究院独家发布,用以反映一段时期内品牌在互联网和移动互联网的传播力的指标数据,可为企业及行业相关人士分析集团品牌传播力提供参考。
监测对象1:国有文旅集团(大型央企、省级文旅集团、市级文旅集团、县级文旅集团)
监测对象2:民营文旅企业(大型民营企业、民营投资公司、民营项目公司、民营产业服务企业)
迈点品牌指数MBI(文旅集团品牌部分)主要从主流指数、大众指数、行业指数和运营指数4个维度分析品牌在互联网和移动互联网的传播力。这是迈点研究院自主开发的“迈点品牌指数监测系统” Meadin Brand Index Monitoring System(MBIMS)提供的一项免费数据分析服务。
计算公式:MBI=a*OI+b*MI+c*II+d*WI
注:MBI,指某品牌的迈点品牌指数 MBI 数据;a、b、c、d,指系统中的加权系数;OI(Official Media Index),指主流指数;MI(Mass Media Index),指大众指数;II(Industry Media Index),指行业指数;WI(We-Media Index),指运营指数。
注意:企业或个人可参照品牌指数数据对品牌发展进行监测和预测,但迈点品牌指数 MBI不能与其品牌经营完全等同。
(1)主流指数(OI):一段时期内,全国及地方官方主流媒体报道中与品牌关键词相关的正面新闻数量,如人民日报、新华社、央视网等。
(2)大众指数(MI):一段时期内,社会化大众媒体报道中与品牌关键词相关的正面新闻数量,如腾讯、新浪、搜狐、网易等。
(3)行业指数(II):一段时期内,旅游、财经媒体报道中与品牌关键词相关的正面新闻数量,如中国旅游报、迈点网、第一财经日报等。
(4)运营指数(WI):一段时期内,品牌在互联网和移动互联网的自运营情况,如微信、微博、抖音、小红书等。
2. 统计时间:2026年2月1日 –2月28日
3. 监测范围:国内文旅集团
关于迈点研究院
迈点研究院成立于2009年,是聚焦文旅与地产研究咨询的大数据中心。
迈点研究院长期致力于文旅和地产大数据分析平台建设,用“数据生产力”改变认知、提升企业效能,为寻求进入与扩大文旅与地产业务的企业与公共机构,提供基于情报+数据+服务的多元化大数据解决方案。化“数”为“据”,辅助企业制定重大决策,识别投资风险。
迈点研究院率先深入文旅与地产相关品牌资产研究,将无形的品牌资产通过有形的数据维度呈现,创新开发了品牌动态数据监测系统MBI(迈点品牌指数)、MCI(迈点竞争力指数)、MVI(迈点短视频传播力指数),被誉为“行业福布斯”榜单,并以此为依据,为需要科学规划项目资源配置的客户,提供战略、运营、组织的咨询服务,提高项目空间资产价值,提升项目运营定价权与收益,稳健财务增长;同时,迈点研究院积极参与公共政策咨询和公共事业建设,是国内聚焦文旅与地产领域战略、运营、组织以及兼并购方面的专业咨询机构。
2009年07月15日,迈点研究院首份报告对外发布;
2011年11月01日,迈点品牌指数MBI正式上线;
2013年11月27日,首份年度酒店品牌白皮书发布;
2014年12月01日,迈点竞争力指数MCI重磅上线;;
2015年07月01日,文旅产业链品牌价值评估系统发布;
2016年02月01日,住房租赁、物业、商办品牌价值评估模型亮相;
2016年11月20日,携手TalkingData打造产业大数据运营平台;
2016年11月21日,携手人民在线打造消费舆情大数据平台;
2018年07月26日,携手品牌中国战略规划院打造品牌生态系统;
2018年11月01日,景区、文旅集团品牌评估模型亮相;
2019年01月11日,住房租赁品牌蓝皮书入围“2018年版皮书综合评价TOP100”;
2020年07月15日,酒店行业首本品牌蓝皮书社会科学文献出版社出版发行;
2022年02月14日,迈点短视频传播力指数MVI重磅上线;
2022年07月03日,餐饮业品牌评估系统发布。
2024年06月27日,县域文旅融合榜单正式发布。
经过十余年的互联网大数据沉淀,迈点研究院建立了完整的文旅和地产大数据平台库,涵盖投资开发、品牌建设、运营管理、客群营销等多个版块;覆盖超6000家旅游住宿品牌、900000家城市单体酒店、50000家餐饮品牌、100000家景区乐园品牌、1000家文旅集团品牌、2000家住房租赁品牌、2000家商业办公品牌、1000家物业品牌以及30000家上下游产业链服务商品牌等……
联系我们
邮箱:res@meadin.com
电话:0571-87672164
企业微信:
